2026年3月30日,瀚天天成电子科技(厦门)股份有限公司(简称“瀚天天成”,股票代码:02726. HK)正式在香港联合交易所挂牌上市。CIC 灼识咨询特此热烈祝贺公司成功上市!CIC 灼识咨询作为独立第三方行业研究与分析机构,积极配合公司和保荐人撰写招股书行业概览章节,并在成功递交上市申请后,不断协助公司和保荐人回复交易所等监管机构的问询,持续完善公司上市申请材料的信息披露内容,全力参与瀚天天成港股上市全过程,助力公司成功上市。

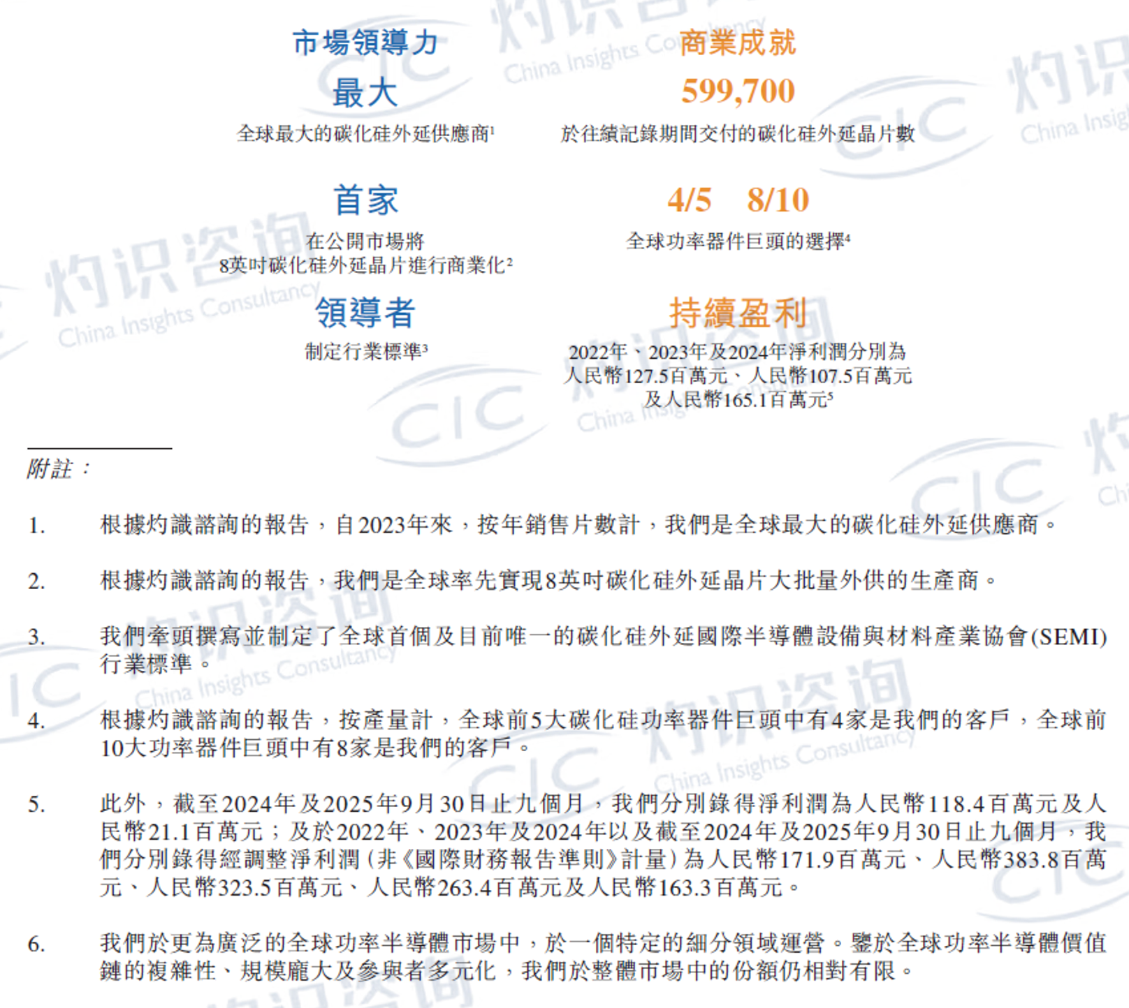
瀚天天成是全球领先的碳化硅外延晶片企业。根据CIC灼识咨询的报告,自2023年来,按年销售片数计,公司是全球最大的碳化硅外延供应商,2024年市场份额超过30%。同时也是首家在公开市场将8英寸碳化硅外延晶片进行商业化的企业。

公司主要从事碳化硅外延晶片的研发、生产及销售,并通过外延片销售及外延片代工两种模式,为下游客户提供高质量碳化硅外延产品与制造服务。依托长期积累的外延生长工艺与产品开发能力,公司已形成覆盖4英寸、6英寸及8英寸碳化硅外延晶片的产品布局,能够满足不同尺寸、不同参数要求及不同应用场景下的客户需求。与此同时,公司牵头撰写并制定了全球首个及唯一的碳化硅外延国际半导体设备与材料产业协会行业标准《SEMI M092-0423 4H-SiC同质外延片标准》(SEMI M092-0423 Specification for 4H-SiC Homo-epitaxial Wafer),并在全球率先推出12英吋碳化硅外延晶片产品。

瀚天天成电子科技(厦门)股份有限公司
登陆香港联合交易所
全球功率半导体器件及碳化硅功率半导体器件行业概览
功率半导体器件是电子系统中实现电能转换与电路控制的核心元件,可通过整流、逆变、功率放大、功率开关及电路保护等功能,对能量流动进行调节并保障系统稳。根据所用材料不同,功率半导体器件主要分为传统硅基半导体与宽禁带半导体两大类,其中宽禁带半导体主要包括碳化硅及氮化镓。碳化硅功率半导体器件在击穿电压、热导率、电子饱和速率及抗辐射能力等方面具备更突出的性能优势,在600V以上的中高压应用中具有更广泛的适用性,并已逐步应用于电动汽车、充电基础设施、可再生能源、储能系统,以及家电、AI算力与数据中心、智能电网、eVTOL等新兴领域。
全球碳化硅功率半导体器件市场仍处于快速发展阶段。市场规模由2020年的6亿美元增长至2024年的26亿美元,年复合增长率为45.4%,并预计将于2029年进一步增长至136亿美元,2024年至2029年的年复合增长率为39.9%。与此同时,碳化硅功率半导体器件在全球功率半导体市场中的渗透率有望由2024年的4.9%提升至2029年的17.1%,行业发展空间广阔。

碳化硅外延晶片作为碳化硅功率半导体器件制造过程中的关键基础材料,处于产业链上游核心环节。碳化硅外延晶片是生长于衬底表面的单晶碳化硅薄膜,其掺杂类型、掺杂浓度及厚度可实现精确控制,以满足不同器件的设计需求。由于单晶衬底本身难以实现对掺杂浓度的精准控制,亦难以有效降低晶体缺陷,碳化硅器件制造通常需先在衬底表面生长高质量外延层,因此外延晶片已成为碳化硅产业链中的关键基础材料,外延层质量对终端器件性能具有重要影响。全球碳化硅外延晶片市场近年来持续增长,市场规模由2020年的4亿美元增至2024年的12亿美元,年复合增长率为34.7%;预计到2029年将进一步增长至58亿美元,2024年至2029年的年复合增长率为38.2%。其中,电动汽车为最大应用领域,预计到2029年相关市场规模将达到39亿美元;此外,充电基础设施、可再生能源、储能系统及新兴应用领域亦保持较快增长,持续带动行业扩容。

根据 CIC 灼识咨询,碳化硅功率半导体器件以及外延晶片市场的主动驱动因素:
01 下游核心应用持续放量,带动碳化硅外延晶片需求快速提升
在全球能源转型与电气化趋势推动下,市场对高性能、高能效功率半导体器件的需求持续增长。碳化硅功率半导体器件凭藉优越的热性能、高击穿电压、较低开关损耗及提升整体系统效率的能力,正加快应用于电动汽车、可再生能源及储能系统等核心领域,以满足更高性能及能效需求。与此同时,家电、人工智能运算与数据中心、智能电网及eVTOL等新兴应用场景的持续拓展,亦进一步推动碳化硅功率半导体器件市场增长。预计2024年至2029年,全球碳化硅功率半导体器件市场将以39.9%的年复合增长率快速增长。作为器件制造的关键基础材料,碳化硅外延晶片需求将随下游器件市场扩容而同步提升,从而为全球碳化硅外延行业带来持续增长动能。
02 技术进步与制造扩展
外延生长技术的创新、缺陷减少及均匀性提高,正在提升碳化硅外延晶片的质量及良率,使其更具成本效益且可靠。随着6英寸碳化硅外延晶片制造工艺的成熟及生产成本的降低以及8英寸碳化硅外延晶片大规模生产的突破及商业化加速,碳化硅外延晶片市场规模正经历快速增长。
03 政府政策支持
各国政府不断出台有利于碳化硅外延行业发展的利好政策、法律及法规。于2023年9月,欧盟颁布了《欧洲芯片法案》,投资超过430亿欧元推动欧洲半导体产业发展。美国也于2022年颁布《芯片与科学法案》,通过税收优惠和财政补贴等方式提高研发和制造能力。与此同时,中国政府也推出了一系列利好政策。于2023年7月及8月,工业和信息化部发布《制造业可靠性提升实施意见》及《电子信息制造业2023–2024年稳增长行动方案》,强调需要建立行业标准并提高包括碳化硅功率半导体器件在内的宽禁带功率半导体器件的可靠性。于2023年2月,中华人民共和国国务院发布《质量强国建设纲要》,明确倡导通过技术研发推动国产材料的质量、稳定性及适用性发展。作为宽禁带半导体的关键材料,碳化硅外延晶片受到国家产业政策的支持,并获得资金支持其在关键领域的发展。
CIC 灼识咨询是专业的资深IPO行业顾问,“行业第一股”经验全球领先。作为独立第三方行业研究和咨询机构,CIC 灼识咨询提供市场规模测算、竞争格局分析、企业价值验证等服务,在筹备上市、应对聆讯等各个环节以投资者视角提炼核心竞争力。曾助力理想汽车、地平线、壁仞科技等众多龙头企业成功上市,为企业境内外上市保驾护航。